| Issuing Agency: | Department of Animal Health and Livestock Development |
| Incumbent Office Name: | Department of Animal Health and Livestock Development |
| Address: |
Private Bag 2096 Lilongwe Malawi. |
| Fax: | (+265) 1 751 349 |
| Email: | juliuschulu09@gmail.com |
| Website: | http://www.asti.cgiar.org/ |
| Phone: | 0991277492 |
| Procedure Step | Description | Required Documents |
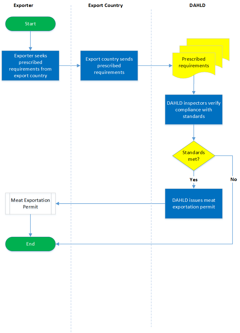
| 1 | The exporter must seek for the prescribed requirements from the country they intend to export to (The burden is on the exporter). | |
| 2 | The country they are exporting to must send their prescribed requirements to the exporter who should then bring them to DAHLD. | |
| 3 | The inspectors of DAHLD in Malawi, verify with the meat or meat products of the exporter to ascertain if the standards have been met. | |
| 4 |
A Bacteriological Examination on Meat intended to be Exported is done a. A portion of the meat is taken to a laboratory by the meat inspector. b. The level of the bacteria in the meat is tested. c. There is a determination whether the level is above or below the required standards. |
|
| 5 | Where the standards have been met, a permit to export is issued. | |
| 6 | Communication is usaually made through email or a phone call |
PROCESS MAP

Forms
| # | Title | Description | Issued By | File |
|---|---|---|---|---|
| 1 | Meat Export Permit. | Meat Export Permit under Meat and Meat Products Act | Department of Animal Health (DAHLD) |
Measures
| # | Name | Description | Measure Type | Agency | Comments | Legal Document | Validity To | Measure Class |
|---|---|---|---|---|---|---|---|---|
| 1 | Marking requirement for sheep carcases to show country of origin. | It is prohibited to trade in sheep meat imported into Malawi without a mark showing country of origin. | Labelling Requirement | Department of Animal Health (DAHLD) | Safeguard against pests and diseases. | Meat and meat products Act (67:02) | 9999-12-31 | Good |
Have you found this information useful ?
Please share your feedback below and help us improve our content.
Please share your feedback below and help us improve our content.